X8버전 선반CAM 토요일재직자과정(2026년3월21일시작)
유튜브 멤버십 회원님 감사합니다
1. CNC선반캠 개요
2. 도형그리기(사각형태그리기)
3. 머신형태_선반_LATHE DEFAULT MM.LMD-8 선반
4. 재료설정(치수입력)_척죠(재료로부터)
5. 체인선택(부분체인)_공구선택(인서트 팁_홀더형태)
6. 공구절삭조건_공구설정(공구조건사용)_환경설정(이송속도 고정)
7. 경로재생성,NC이름변경,
8. 경로확인_X좌표확인
9. NC코드생성_G코드분석_포스트파일수정
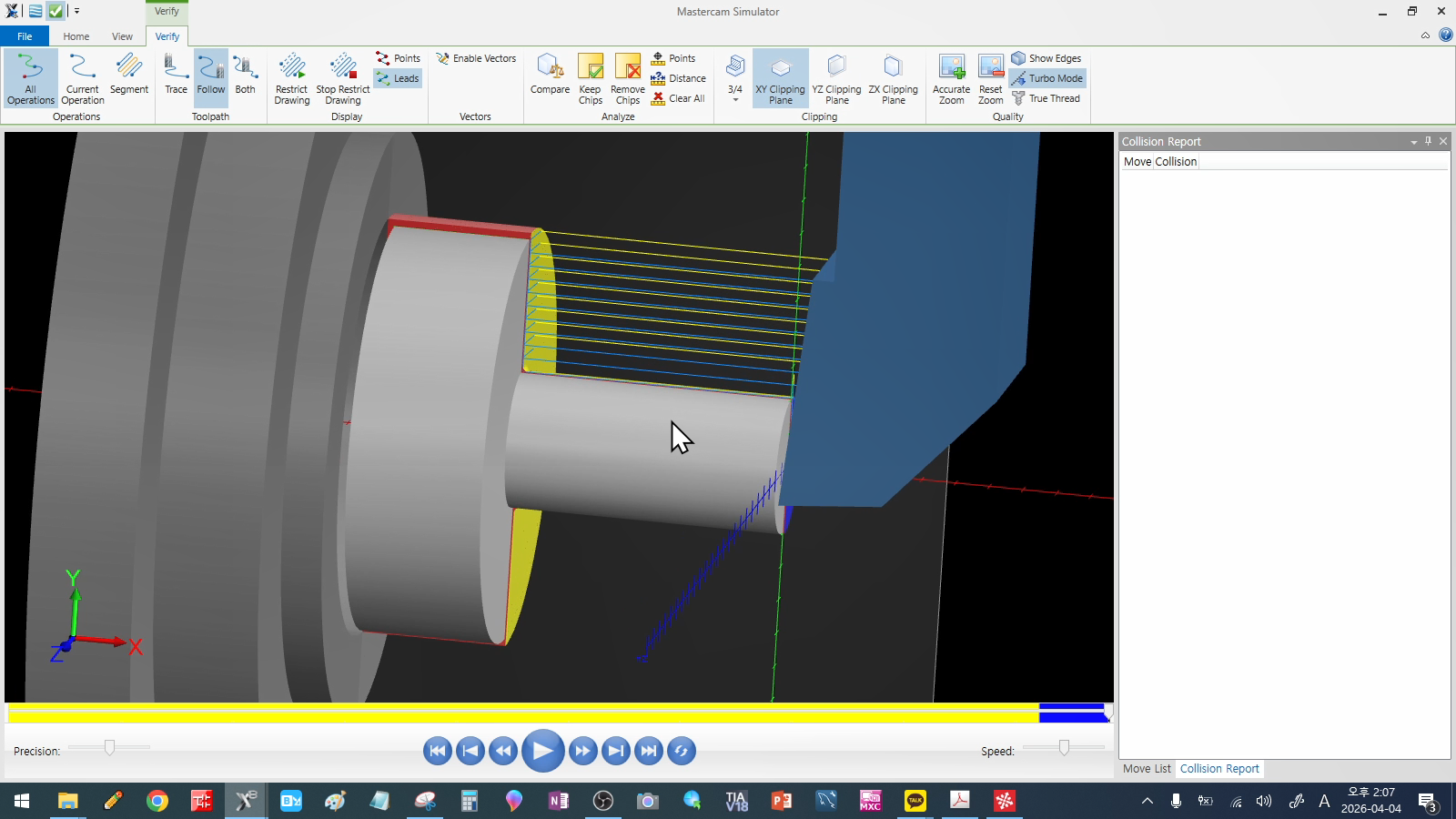
10. 가상인선과 실제인선과의 차이
11. 공구진입 복귀,단면가공경로생성,모의가공_절삭부위 검증
12. 이동(대칭이동,원점으로 이동)
13. 선택경로만표시,선택경로사용도형만표시
14. 모따기 작업,공작물플립,복귀시 모따기
<< 다음과정소개>>
---마스터캠(Master CAM) 2D 입문(2026-05-23~2026-07-11)09:30~16:40/8일/토
https://www.ktechedu.com/gunpo/general/general_class/class_detail_worker.php?idx=5100&department=2
---CNC선반 마스터캠(Master CAM) 입문(2026-07-18~2026-09-19)09:30~16:40/8일/토
https://www.ktechedu.com/gunpo/general/general_class/class_detail_worker.php?idx=5103&department=2
이메일: bukdukr@hanmail.net
실시간 소통하는 공간은 카카오 오픈채팅방(Mastercam맴버쉽공부방(이칠성))
이칠성다음카페 https://cafe.daum.net/bukdukr
티스토리 https://bukdukr3.tistory.com/
'MASTER CAM > 선반 턴밀 기능' 카테고리의 다른 글
| mastercamX8 CNC선반 CAM 2일차 교육 (2026년3월28일 토요일) (0) | 2026.03.28 |
|---|---|
| mastercamX8 CNC선반 CAM 1일차 교육 (2026년3월21일 토요일) (0) | 2026.03.21 |
| mastercamX8 CNC선반 CAM 8일차 교육 (2026년1월10일 토요일) (0) | 2026.01.10 |
| mastercamX8 CNC선반 CAM 7일차 교육 (2026년1월03일 토요일) (0) | 2026.01.03 |
| mastercamX8 CNC선반 CAM 6일차 교육 (2025년12월27일 토요일) (0) | 2025.12.27 |






